首页
新闻动态
公司新闻
行业新闻
最新活动
产品中心
隔热帐篷
隔热车衣
隔热贴膜
隔热大伞
隔热小伞
隔热窗帘
隔热卷帘
隔热PVC
产品资料
工程业绩
招商合作
招商说明
招商动态
关于我们
企业文化
企业简介
领导致辞
联系我们
人才招聘
市场人才
管理人才
技术人才
资料下载
新闻动态
公司新闻
行业新闻
最新活动
行业新闻
您现在的位置:
首页
»
新闻动态
»
行业新闻
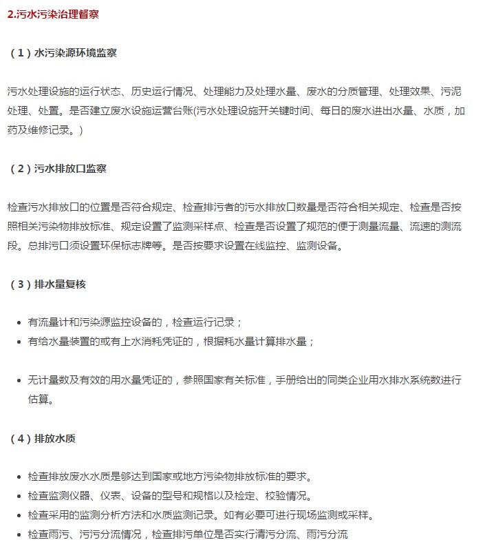
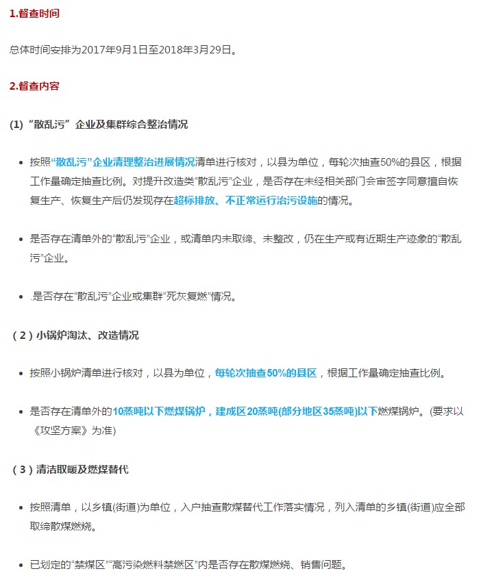
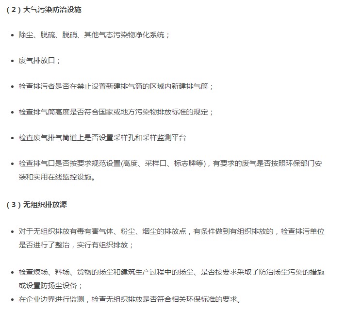
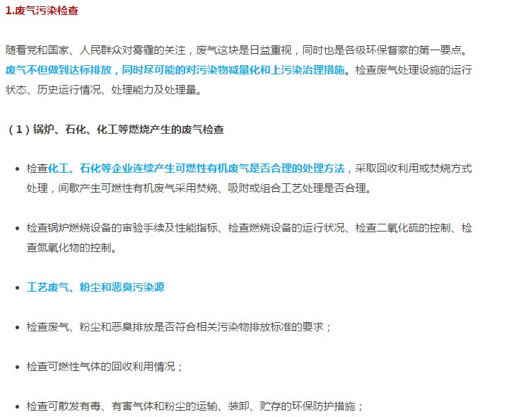
【行业】9.1起新一轮环保严查 查到明年4月都查些啥?
2017-09-19 13:19:43 点击数:
上一篇:
都说镀锌板爱“脱妆”?是你没有选对“上妆”油漆!
下一篇:
杜绝“道路惊魂",公路夜行的“秘密武器”竟然是?
在线留言
在线客服
乐乐
婉婉
客服
会员中心
关停窗口